In Yaballe you can have it all! you can automatically place orders with your own Amazon accounts, and also with Yaballe amazon accounts. You set the rules - which order goes were, and we will take care of the rest. It's that easy!
Here is all the things you need to know when working with Yaballe Hybrid Order Management.
| Ordering with User Amazon Accounts | Ordering with Yaballe Amazon Accounts (Fulfillment) | |
| Setting up automatic ordering |
1. Set ordering mode to Hybrid auto-ordering 2. Toggle on for Auto-ordering From User Accounts section 3. Add your Amazon accounts, and define per-account the price range and number of orders it can process. 4. Top up ao_credits |
1. Ask Yaballe support to enable the service 2. Set ordering mode to Hybrid auto-ordering 3. Toggle on for Auto-ordering From Yaballe Accounts section 4. Define the maximum order price you want to process with Yaballe accounts (default is $1000) 5. Load balance |
|
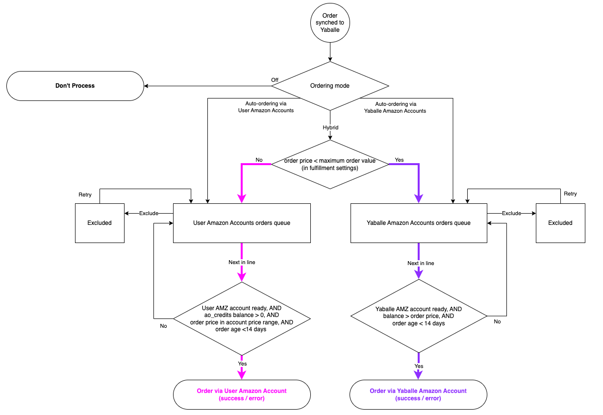
Which orders will be automatically processed where? * The decision which accounts (User's or Yaballe's) should process the order is made once the order is synched to Yaballe. Settings changes will only affect future orders |
All orders that meet these conditions: 1. The order price is not lower than the allowed maximum price defined in Yaballe fulfillment settings* 2. The order price is in the allowed range defined for one or more of the user amazon Accounts 3. Order is not excluded 4. Order age is less than 14 days |
All orders that meet these conditions: 1. The order price is lower than than the allowed maximum order price defined in fulfillment settings* 3. Order is not excluded 4. Order age is less than 14 days |
| Setting up Automatic tracking | Yes, by default | Yes, by default |
| Setting up tracking conversion |
1. Settings tracking conversion (All orders or AMZL only, single sender location) 2. Top up TC credits More details here |
|
| Place Manual Order |
1. Exclude order (pending or processing status) 2. Place the order your-self |
1. If the order appears in Yaballe, Exclude the order 2. Open a request with Yaballe Support |
| Auto tracking for Manual Order | Currently not supported | Yes, by default (in case eBay order ID was provided in the request) |
| Turning off the service | Toggle off for Auto-ordering From User Accounts section | Toggle off for Auto-ordering From Yaballe Accounts section |
| View orders status |
Tag in Orders page: 'AO-USER |
In Orders page: 'AO-YBL' tag |
| Things to watch out |
1. ao_credits run out 2. tc_credits run out 3. AMZ accounts connectivity 4. AMZ accounts rules 5. Tracking conversion - single sender address correctness (YBL and eBay) 6. Orders status: Error / Cancelled 7. Toggle is on for auto-ordering from User Amazon Accounts - or otherwise the service is inactive. |
- Balance run-out - tc_credits run-out - Maximum order value rule - Tracking conversion - single sender address correctness (YBL and eBay) - Orders status: Error / Cancelled - Toggle is on for auto-ordering from Yaballe Amazon Accounts - or otherwise the service is inactive. |
| Delayed order processing - possible reasons |
1. Rules (range or number) 2. Connectivity error 3. ao_credits run out 4. Toggle is off 5. Subscription payment failed |
1. Queue load 2. Load balance run-out 3. Toggle is off 4. Subscription payment failed |
| Pricing |
1. AO_credits package, $0.25-$0.35 per credit 2. TC-credits package, |
1. 8% load balance fee 2. $0.30 per order 3. TC-credits package, $0.07-$0.10 per credit (1.5-2 credits per conversion) |
The flowchart below describes the expected behavior when working in Hybrid mode (auto-ordering from User Amazon Accounts and from Yaballe Amazon accounts):
Comments
0 comments
Article is closed for comments.